Docker Courses & Certifications Online
Docker is a platform for developing, shipping, and running applications inside containers. Learning Docker is essential for anyone wanting to streamline application development and deployment. Enrolling in online Docker courses can be a great option if someone wants to learn more about containerization and DevOps practices.
Online Docker courses provide students with a comprehensive understanding of containerization and deployment. These programs cover various topics, such as Docker basics, images, containers, Docker Compose, networking, and Docker Swarm. Additionally, they often include practical applications and hands-on labs to reinforce learning.
Explore Docker Online Courses & Certifications.
Why Learn Docker Online
- Access to Specialized Courses
Online Docker programs offer a wide range of courses that cover everything from the basics of containerization to advanced topic
Docker is a platform for developing, shipping, and running applications inside containers. Learning Docker is essential for anyone wanting to streamline application development and deployment. Enrolling in online Docker courses can be a great option if someone wants to learn more about containerization and DevOps practices.
Online Docker courses provide students with a comprehensive understanding of containerization and deployment. These programs cover various topics, such as Docker basics, images, containers, Docker Compose, networking, and Docker Swarm. Additionally, they often include practical applications and hands-on labs to reinforce learning.
Explore Docker Online Courses & Certifications.
Why Learn Docker Online
- Access to Specialized Courses
Online Docker programs offer a wide range of courses that cover everything from the basics of containerization to advanced topics like Docker networking, orchestration, and security. This extensive selection ensures you receive a well-rounded education in Docker.
- Learn at Your Own Pace
One of the biggest advantages of online learning is the ability to study at your own pace. Whether you're a full-time professional or a beginner, online courses allow you to integrate your education into your busy schedule without sacrificing your personal or professional commitments.
- Exposure to Global DevOps Practices
Online Docker courses expose you to containerization techniques and DevOps practices worldwide. This helps you understand different approaches to tackling deployment challenges, enriching your learning experience.
- Connect with a Global Community
Online Docker courses often include networking opportunities such as virtual meetups, forums, and collaborative projects. These platforms enable you to connect with peers and professionals worldwide, helping you build a strong professional network.
- Hands-On Learning with Real-world Projects
Practical experience is a key component of online Docker courses. You'll work on real-world projects and labs using platforms like Docker Hub, preparing you for containerization and DevOps roles.
- Stay Current with Industry Trends
Online Docker courses frequently update their content to reflect the latest industry trends and advancements in containerization and orchestration. This ensures you learn the most relevant and up-to-date skills needed in the competitive job market.
- Specialised Learning Paths
Many online programs offer specialised tracks, allowing you to focus on specific areas such as DevOps, cloud deployment, or microservices. This enables you to customise your education to your career goals and interests in Docker.
Career in Docker
| Position |
Job Role |
Average Salary (Per Annum) |
| DevOps Engineer |
Manages and automates development and deployment processes using Docker for containerization. |
₹8.0 Lakhs |
| Cloud Engineer |
Designs and manages cloud-based applications using Docker containers. |
₹9.0 Lakhs |
| Software Developer |
Develops software applications, ensuring optimal performance using Docker for containerization. |
₹7.0 Lakhs |
| System Architect |
Designs and oversees the structure of complex software systems, focusing on efficiency and scalability using Docker. |
₹12.0 Lakhs |
| Site Reliability Engineer |
Ensures the reliability and performance of applications using Docker for container management. |
₹10.0 Lakhs |
| Technical Lead |
Provides technical guidance and oversees the implementation of Docker in development projects. |
₹10.0 Lakhs |
| Backend Developer |
Focuses on server-side development, using Docker to manage and deploy applications efficiently. |
₹7.5 Lakhs |
| Infrastructure Engineer |
Designs and maintains the infrastructure for applications, ensuring efficient use of Docker containers. |
₹8.5 Lakhs |
Source: AmbitionBox
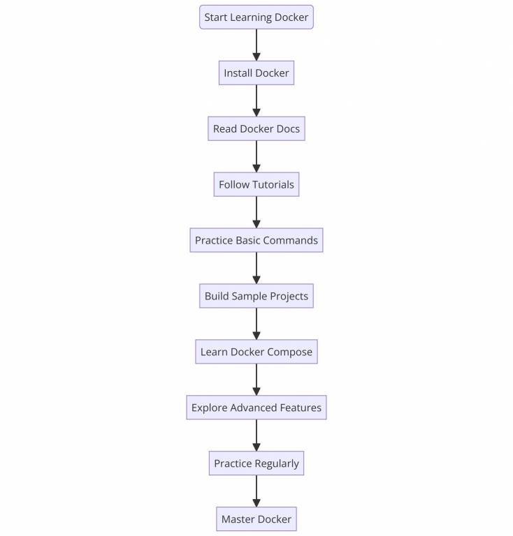
How to Learn Docker Online?
Below is a flowchart showing how to learn Docker online:
Eligibility Criteria For Admission in Docker Courses
The eligibility criteria for admission into Docker courses can vary depending on the course level (certificate, diploma, undergraduate, or postgraduate) and the institution offering the course. Here’s a general overview of the typical eligibility requirements:
| Details |
Requirements |
| Educational Qualification |
|
| Entrance Exams |
|
| Work Experience |
|
| Age Limit |
|
| Reservation Policy |
|
| Language Proficiency |
|
| Additional Requirements |
|
Top Online Docker Courses
- Docker Certified Associate (DCA) Certification Training Course
- Docker Certification Training
- Docker Certified Associate
- Diploma in DevOps Engineering - Kubernetes, Docker and Google Cloud
- Learn DevOps: CI/CD with Jenkins using Pipelines and Docker
- Docker. Basics
- Introduction to Containers w/ Docker, Kubernetes & OpenShift
- SDET/Test Architect Essentials -Road to Full stack QA
- Introduction to DevOps
- Architect modern applications in Azure
- Administer containers in Azure
- DevOps Certification Training Course
- DevOps Certification Training Course Online
- Scalable Microservices with Kubernetes
- AWS Developer Associate Certification Training
- Introduction to Containers, Kubernetes, and OpenShift V2
- Getting Started with Google Kubernetes Engine
What Will You Learn In A Docker Online Course?
Core Containerization Skills
| Skill |
Description |
| Docker Basics & Images |
Master the basics of Docker and learn to create and manage Docker images. |
| Containers & Networking |
Learn to implement and use containers for application deployment and configure Docker networking. |
| Docker Compose & Swarm |
Understand the structure and applications of Docker Compose for multi-container applications and Docker Swarm for orchestration. |
| Container Security |
Develop skills in securing Docker containers and implementing best practices for container security. |
Advanced Docker Concepts
| Skill |
Description |
| Kubernetes Integration |
Gain expertise in integrating Docker with Kubernetes for advanced container orchestration. |
| CI/CD Pipelines |
Learn techniques for automating the build, test, and deployment process using Docker in CI/CD pipelines. |
| Advanced Networking |
Implement advanced networking configurations for Docker containers. |
Integration and Application
| Skill |
Description |
| Tool Integration |
Develop techniques for integrating Docker with other tools like CI/CD systems and cloud platforms. |
| Microservices Architecture |
Learn to design and deploy microservices using Docker containers. |
| Real-World Applications |
Apply Docker knowledge to solve real-world problems in areas like application deployment and DevOps. |
Collaboration and Communication
| Skill |
Description |
| Version Control |
Utilise Git and GitHub for version control, collaboration, and code management. |
| Collaboration Tools |
Enhance remote teamwork and project coordination using tools like Slack, Trello, and Jira. |
| Code Reviews |
Develop techniques for conducting and participating in code reviews to improve code quality. |
Strategy and Best Practices
| Skill |
Description |
| Performance Optimization |
Learn strategies to optimize the performance of your Docker containers and applications. |
| Security Best Practices |
Apply best practices to ensure the security of your containers and deployments. |
| Scalability Techniques |
Ensure your containerization practices can scale efficiently with growing applications and teams. |
So, what are you waiting for? Master Docker now and live the life of your dreams!

