Git Courses & Certifications Online
Git is a distributed version control system that tracks changes in source code during software development. Learning Git is essential for anyone wanting to manage code efficiently and collaborate with others. Enrolling in online Git courses can be a great option if someone wants to learn more about version control and collaborative development.
Online Git courses provide students with a comprehensive understanding of version control and collaboration. These programs cover various topics, such as Git basics, branches, commits, merge conflicts, remote repositories, and collaborative workflows. Additionally, they often include practical applications and coding exercises to reinforce learning.
Explore Git Online Courses & Certifications.
Why Learn Git Online
- Access to Specialized Courses
Online Git programs offer a wide range of courses that cover everything from the basics of v
Git is a distributed version control system that tracks changes in source code during software development. Learning Git is essential for anyone wanting to manage code efficiently and collaborate with others. Enrolling in online Git courses can be a great option if someone wants to learn more about version control and collaborative development.
Online Git courses provide students with a comprehensive understanding of version control and collaboration. These programs cover various topics, such as Git basics, branches, commits, merge conflicts, remote repositories, and collaborative workflows. Additionally, they often include practical applications and coding exercises to reinforce learning.
Explore Git Online Courses & Certifications.
Why Learn Git Online
- Access to Specialized Courses
Online Git programs offer a wide range of courses that cover everything from the basics of version control to advanced topics like collaborative workflows, branching strategies, and integration with other tools. This extensive selection ensures you receive a well-rounded education in Git.
- Learn at Your Own Pace
One of the biggest advantages of online learning is the ability to study at your own pace. Whether you're a full-time professional or a beginner, online courses allow you to integrate your education into your busy schedule without sacrificing your personal or professional commitments.
- Exposure to Global Collaboration Techniques
Online Git courses expose you to collaboration techniques and coding practices worldwide. This helps you understand different approaches to tackling development challenges, enriching your learning experience.
- Connect with a Global Community
Online Git courses often include networking opportunities such as virtual meetups, forums, and collaborative projects. These platforms enable you to connect with peers and professionals worldwide, helping you build a strong professional network.
- Hands-On Learning with Real-world Projects
Practical experience is a key component of online Git courses. You'll work on real-world projects and coding exercises using platforms like GitHub, preparing you for collaborative development and project management.
- Stay Current with Industry Trends
Online Git courses frequently update their content to reflect the latest industry trends and advancements in version control and collaboration. This ensures you learn the most relevant and up-to-date skills needed in the competitive job market.
- Specialised Learning Paths
Many online programs offer specialised tracks, allowing you to focus on specific areas such as DevOps, open-source contribution, or project management. This enables you to customise your education to your career goals and interests in Git.
Career in Git
| Position |
Job Role |
Average Salary (Per Annum) |
| DevOps Engineer |
Manages and automates development and deployment processes using Git for version control. |
₹8.0 Lakhs |
| Software Developer |
Develops software applications, ensuring optimal performance using effective version control practices. |
₹7.0 Lakhs |
| Open Source Contributor |
Contributes to open source projects, collaborating with other developers using Git. |
₹6.0 Lakhs |
| Project Manager |
Oversees project development, using Git to manage tasks, issues, and collaboration. |
₹9.0 Lakhs |
| System Architect |
Designs and oversees the structure of complex software systems, focusing on efficiency and scalability using Git. |
₹12.0 Lakhs |
| Research Scientist |
Conducts research on advanced version control and collaborative techniques for innovative technological solutions. |
₹11.0 Lakhs |
| Technical Lead |
Provides technical guidance and oversees the implementation of Git in development projects. |
₹10.0 Lakhs |
| Backend Developer |
Focuses on server-side development, using Git to manage and manipulate code efficiently. |
₹7.5 Lakhs |
| Data Engineer |
Designs and builds data pipelines, ensuring the use of optimal version control practices for data processing. |
₹8.5 Lakhs |
Source: AmbitionBox
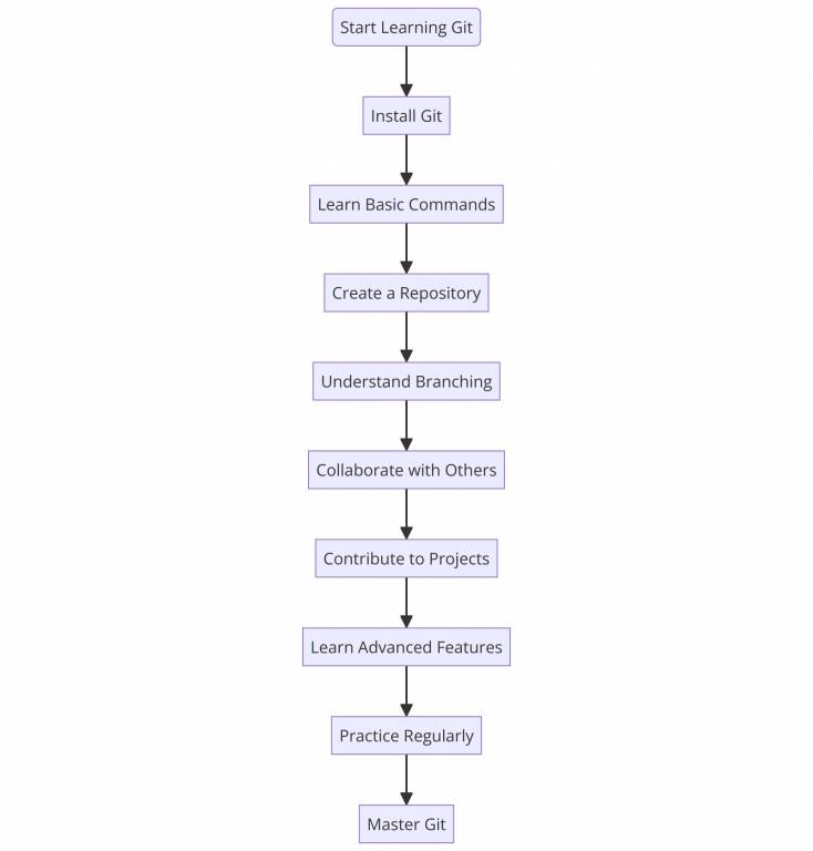
How to Learn Git Online?
Below is a flowchart showing how to learn Git online:
Eligibility Criteria For Admission in Git Courses
The eligibility criteria for admission into Git courses can vary depending on the course level (certificate, diploma, undergraduate, or postgraduate) and the institution offering the course. Here’s a general overview of the typical eligibility requirements:
| Details |
Requirements |
| Educational Qualification |
|
| Entrance Exams |
|
| Work Experience |
|
| Age Limit |
|
| Reservation Policy |
|
| Language Proficiency |
|
| Additional Requirements |
|
Top Certifications in Git
- GIT for Beginners at KodeKloud
- Git Tutorial at Great Learning
- GIT Training at Skillup
- Git Essentials: Learn Git with Bitbucket and Sourcetree at Udemy
- Git Fundamentals at Alison
- Using Git for Distributed Development at Coursera
What Will You Learn In A Git Online Course?
Core Version Control Skills
| Skill |
Description |
| Repositories & Branches |
Master the basics of repositories for code storage and branches for managing different versions of your project. |
| Commits & Merge Conflicts |
Learn to implement and use commits for tracking changes and resolving merge conflicts effectively. |
| Remote Repositories & Pull Requests |
Understand the structure and applications of remote repositories and pull requests for integrating code. |
| Collaborative Workflows |
Develop skills in collaborative workflows, including branching strategies and code reviews. |
Advanced Git Concepts
| Skill |
Description |
| Continuous Integration/Continuous Deployment |
Gain expertise in automating the integration and deployment process using Git workflows. |
| Security Practices |
Learn techniques for ensuring the security of your repositories and code. |
| Advanced Collaboration |
Implement advanced collaboration techniques using Git workflows and tools. |
Integration and Application
| Skill |
Description |
| Tool Integration |
Develop techniques for integrating Git with other tools like CI/CD pipelines and project management software. |
| Code Management |
Learn to design workflows for managing and maintaining code effectively using Git. |
| Real-World Applications |
Apply Git knowledge to solve real-world problems in areas like software development and project management. |
Collaboration and Communication
| Skill |
Description |
| Version Control |
Utilise Git and GitHub for version control, collaboration, and code management. |
| Collaboration Tools |
Enhance remote teamwork and project coordination using tools like Slack, Trello, and Jira. |
| Code Reviews |
Develop techniques for conducting and participating in code reviews to improve code quality. |
So, what are you waiting for? Master Git now and live the life of your dreams!

