Free Frontend Development Courses & Certifications Online
Front-end development refers to the creation and management of a website or web application's visual and interactive aspects. It focuses on what users see and interact with directly in their web browser. Enrolling in online front-end development courses can be a good option if someone wants to learn more about front-end technologies and their related aspects.
Online front-end development courses offer students an in-depth understanding of building dynamic and responsive user interfaces for various web applications. These programs cover various subjects, such as HTML, CSS, JavaScript, responsive design, frameworks like React or Angular, version control with Git, and integrating with backend services.
Explore Front-End Development Online Courses & Certifications.
Why Learn Front-End Development Online
- Access to Specialized Courses
Online front-end development programs offer a vas
Front-end development refers to the creation and management of a website or web application's visual and interactive aspects. It focuses on what users see and interact with directly in their web browser. Enrolling in online front-end development courses can be a good option if someone wants to learn more about front-end technologies and their related aspects.
Online front-end development courses offer students an in-depth understanding of building dynamic and responsive user interfaces for various web applications. These programs cover various subjects, such as HTML, CSS, JavaScript, responsive design, frameworks like React or Angular, version control with Git, and integrating with backend services.
Explore Front-End Development Online Courses & Certifications.
Why Learn Front-End Development Online
- Access to Specialized Courses
Online front-end development programs offer a vast array of courses that cover everything from the basics of HTML, CSS, and JavaScript to advanced topics like responsive design and modern frameworks such as React and Angular. This extensive selection ensures you gain a well-rounded education.
- Learn at Your Own Pace
One of the greatest benefits of online learning is the ability to study at your own pace. Whether a full-time developer or a beginner, online courses allow you to fit your education into your busy schedule without compromising your personal or professional commitments.
- Exposure to Global Coding Practices
Enrolling in online front-end courses exposes you to coding practices and perspectives worldwide. This global exposure helps you understand different approaches to problem-solving and coding, enriching your learning experience.
- Connect with a Global Community
Online courses often include networking opportunities such as virtual meetups, forums, and group projects. These platforms allow you to connect with peers and professionals worldwide, helping you build a robust professional network.
- Hands-On Learning with Real-world Tools
Practical experience is a key component of online front-end development courses. You'll work with essential development tools like Visual Studio Code, GitHub, and various JavaScript libraries, preparing you for real-world projects and job requirements.
- Stay Current with Industry Trends
Online front-end courses frequently update content to reflect industry trends and technological advancements. This ensures students learn the most relevant and up-to-date skills in the competitive job market.
- Specialised Learning Paths
Many online programs offer specialised tracks, allowing you to focus on specific areas such as React, Angular, Vue.js, or other technologies. This enables you to customise your education to your career goals and interests within front-end development.
Career in Front-End Development
| Position |
Job Role |
Average Salary (Per Annum) |
| Front-End Developer |
Builds and maintains user interfaces using HTML, CSS, and JavaScript, ensuring a seamless experience. |
₹6.0 Lakhs |
| Full Stack Developer |
Handles both front-end and back-end development, often using modern frameworks for the client side. |
₹8.0 Lakhs |
| Web Developer |
Designs, develops, and maintains websites using HTML, CSS, JavaScript, and various frameworks. |
₹5.5 Lakhs |
| JavaScript Developer |
Specialises in JavaScript, often working with frameworks to build dynamic web applications. |
₹6.0 Lakhs |
| UI Developer |
Implements visual and interactive elements of web interfaces using HTML, CSS, and JavaScript. |
₹6.5 Lakhs |
| UX/UI Designer |
Focuses on the user experience and interface design, ensuring usability and aesthetic appeal. |
₹6.0 Lakhs |
| Technical Lead |
Oversees development projects, provides technical guidance, and ensures best practices are followed. |
₹9.0 Lakhs |
| Software Engineer |
Develops software solutions, including web applications, using various front-end technologies. |
₹7.0 Lakhs |
| Front-End Architect |
Designs the overall front-end architecture of applications, leveraging best practices for performance. |
₹10.0 Lakhs |
| Mobile Web Developer |
Creates responsive, mobile-friendly web applications using HTML, CSS, JavaScript, and frameworks. |
₹7.5 Lakhs |
Source: AmbitionBox
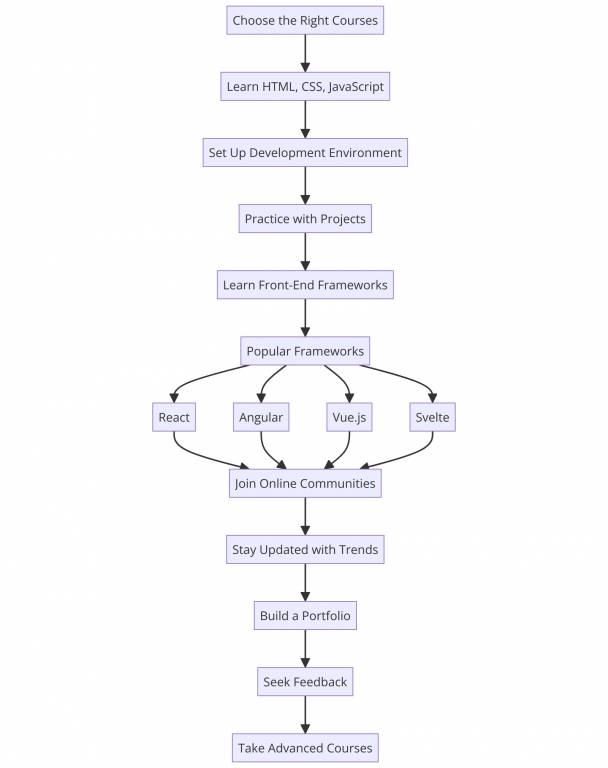
How to Learn Front-End Development Online?
Below is a flowchart showing how to learn Front-End Development online:
Eligibility Criteria For Admission in Front-End Development Courses
The eligibility criteria for admission into front-end development courses can vary depending on the course level (certificate, diploma, undergraduate, or postgraduate) and the institution offering the course. Here’s a general overview of the typical eligibility requirements:
| Details |
Requirements |
| Educational Qualification |
|
| Entrance Exams |
|
| Work Experience |
|
| Age Limit |
|
| Reservation Policy |
|
| Language Proficiency |
|
| Additional Requirements |
|
Types of Front-End Development Courses
Popular Frontend Development Courses in India
Following are the popular front-end development courses in India:
- The Complete Front-End Development
- The Complete Front-End Web Development Course
- Explore the world of Web Development
- Microsoft Professional Orientation: Front End Web Development
- Software Development Fundamentals: Programming Languages and HTML
- Projects in HTML5
- Introduction to Web Development
- Software Development Fundamentals: Web Accessibility and CSS
- Web Development By Doing: HTML / CSS From Scratch
- CSS - Basics To Advanced for front end development (2021)
- Front End Web Development Bootcamp - Build a Twitter Clone
- HTML5 Apps and Games
- Web Developer Certification Training Course
- Front End Web Development
- Web Development Fundamentals: HTML & CSS
- HTML, CSS, & JavaScript - Certification Course for Beginners
- Intro to HTML and CSS
- Learn To Build Beautiful HTML5 And CSS3 Websites In 1 Month
- CSS Tutorial
- Introduction to HTML5
- Front-End Web UI Frameworks and Tools: Bootstrap 4
- Web Design Projects: Build a Freelance Website Template From Scratch Using HTML, CSS, jQuery, PHP
- Front-end developer
- Learn to Code for the Web
Top Free Frontend Development Courses in India
Following are the top free front-end development courses in India:
- Web Development Fundamentals: HTML & CSS
- Introduction to Web Development
- Front-end developer
- Web Design Projects: Build a Freelance Website Template From Scratch Using HTML, CSS, jQuery, PHP
- Create Modern CSS Animations
- Get started with SASS and improve your CSS workflow
- 20CSS Tricks You Probably Haven't Used Before
- HTML5 Canvas
- Intro to jQuery
Trending Self-Paced Frontend Development Courses
Following are the trending self-paced front-end development courses:
- Microsoft Professional Orientation: Front End Web Development
- Projects in HTML5
- Front-end developer
- Web Design Projects: Build a Freelance Website Template From Scratch Using HTML, CSS, jQuery, PHP
- Web Development Fundamentals: HTML & CSS
- HTML5 Apps and Games
- Front End Web Developer
- HTML5 Canvas
- Intro to jQuery
- HTML5 and CSS Fundamentals
- HTML5 Coding Essentials and Best Practices
What Will You Learn In An Online Front-End Development Course?
Core Development Skills
| Skill |
Description |
| HTML & CSS |
Master the basics of HTML for structuring web pages and CSS for styling and layout. |
| JavaScript |
Learn JavaScript to add interactivity and dynamic behaviour to web pages. |
| Responsive Design |
Develop skills to create responsive layouts that work on various devices and screen sizes. |
Advanced Front-End Concepts
| Skill |
Description |
| Frameworks & Libraries |
Gain expertise in using frameworks and libraries like React, Angular, or Vue.js to build complex UIs. |
| State Management |
Learn techniques for managing application state using tools like Redux or Vuex. |
| Client-Side Routing |
Implement client-side routing to create single-page applications (SPAs). |
Integration and Deployment
| Skill |
Description |
| API Integration |
Develop techniques for integrating RESTful APIs and GraphQL to fetch and manage data. |
| Testing |
Utilise tools like Jest and Cypress to write unit and integration tests for your components. |
| Deployment |
Use Vercel, Netlify, and Heroku to deploy and host front-end applications. |
Collaboration and Communication
| Skill |
Description |
| Version Control |
Utilise Git and GitHub for version control, collaboration, and code management. |
| Collaboration Tools |
Enhance remote teamwork and project coordination using Slack, Trello, and Jira tools. |
| Code Reviews |
Develop techniques for conducting and participating in code reviews to improve code quality. |
Strategy and Best Practices
| Skill |
Description |
| Performance Optimization |
Learn strategies to optimise the performance of your web applications. |
| Security Best Practices |
Apply best practices to ensure the security of your web applications. |
| Accessibility Standards |
Ensure designs are accessible to all users, adhering to recognised standards and best practices. |
Process and Documentation
| Skill |
Description |
| Agile and Scrum |
Master Agile methodologies and Scrum practices to streamline development and enhance team efficiency. |
| Component Libraries |
Build and manage robust component libraries that promote consistency and facilitate faster production cycles. |
| Documentation |
Document development decisions and processes clearly as a reference and guide for ongoing and future projects. |
So, what are you waiting for? Master Front-End Development now and live the life of your dreams!

