JavaScript Courses & Certifications Online
JavaScript is a versatile programming language used for web development. It allows developers to build interactive and dynamic websites. Enrolling in online JavaScript courses can be a great option to learn more about JavaScript and its related aspects.
Online JavaScript courses offer students the flexibility to learn at their own pace, providing an in-depth understanding of building dynamic and responsive web applications. These programs cover various subjects, such as JavaScript fundamentals, DOM manipulation, asynchronous programming, event handling, JavaScript frameworks, and integrating with backend services.
Explore JavaScript Courses & Certifications
Why Learn JavaScript Online
- Access to Specialized Courses
Online programs offer a variety of courses for JavaScript, covering topics such as asynchronous programming, event handling, and advanced JavaScript patterns. These s
JavaScript is a versatile programming language used for web development. It allows developers to build interactive and dynamic websites. Enrolling in online JavaScript courses can be a great option to learn more about JavaScript and its related aspects.
Online JavaScript courses offer students the flexibility to learn at their own pace, providing an in-depth understanding of building dynamic and responsive web applications. These programs cover various subjects, such as JavaScript fundamentals, DOM manipulation, asynchronous programming, event handling, JavaScript frameworks, and integrating with backend services.
Explore JavaScript Courses & Certifications
Why Learn JavaScript Online
- Access to Specialized Courses
Online programs offer a variety of courses for JavaScript, covering topics such as asynchronous programming, event handling, and advanced JavaScript patterns. These specialised courses will help you learn tools and methodologies often unavailable in traditional settings.
- Flexibility for Developers
Online learning allows current developers and aspiring programmers to continue their education and enhance their skills without interrupting their careers. It enables them to balance work, studies, and personal life effectively.
- Exposure to Different Coding Perspectives
Online JavaScript programs attract students from different regions and backgrounds. They provide exposure to various coding philosophies, cultural perspectives, and real-world projects on web applications and server-side platforms.
- Networking with Industry Peers
Many online programs include virtual networking events, discussion forums, and collaborative projects. These allow students to connect with other developers and industry professionals globally, which can help expand their professional network significantly.
- Hands-on Experience with Development Tools
Online JavaScript courses typically include practical training with essential tools and platforms like Visual Studio Code, Chrome DevTools, and various npm packages. This prepares students for the practical aspects of developing and deploying JavaScript applications.
- Staying Updated with Technological Advances
Online JavaScript programs quickly update their curriculum to reflect the latest technologies, best practices, and industry standards in web development. This ensures that students learn the most current skills relevant to the job market.
- Specialised Development Tracks
Online JavaScript courses often offer specialised tracks like JavaScript for frontend, backend, or full-stack development. This allows students to customise their learning to specific interests and career goals within the broad field of JavaScript development.
Career in JavaScript
| Position |
Job Role |
Average Salary (Per Annum) |
| JavaScript Developer |
Builds and maintains user interfaces and server-side logic using JavaScript, ensuring a seamless and responsive experience. |
₹6.5 Lakhs |
| Frontend Developer |
Develops the visual and interactive elements of websites using JavaScript, HTML, and CSS. |
₹6.0 Lakhs |
| Backend Developer |
Handles server-side logic and integration using JavaScript frameworks like Node.js. |
₹8.0 Lakhs |
| Full Stack Developer |
Handles both frontend and backend development, often using JavaScript for both client and server sides. |
₹7.5 Lakhs |
| UI/UX Developer |
Specializes in designing and implementing user interfaces using JavaScript for a consistent user experience. |
₹6.0 Lakhs |
| Web Developer |
Implements visual and interactive elements of web applications using JavaScript. |
₹6.5 Lakhs |
| Cross-Platform Developer |
Designs, develops, and maintains applications that run on multiple platforms using JavaScript frameworks. |
₹5.5 Lakhs |
| Technical Lead |
Oversees development projects, provides technical guidance, and often works with JavaScript. |
₹9.0 Lakhs |
| Software Engineer |
Develops software solutions, including web applications, using JavaScript and other technologies. |
₹7.0 Lakhs |
| Web Architect |
Designs the overall architecture of web applications, leveraging JavaScript for optimal performance. |
₹10.0 Lakhs |
Source: AmbitionBox
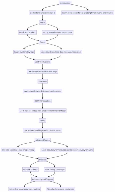
How to Learn JavaScript Online?
Below is a flowchart showing how to learn JavaScript online:
Eligibility Criteria For Admission in JavaScript Courses
The eligibility criteria for admission into JavaScript courses can vary depending on the course level (certificate, diploma, undergraduate, or postgraduate) and the institution offering the course. Here’s a general overview of the typical eligibility requirements:
| Criteria |
Details |
| Educational Qualification |
|
| Entrance Exams |
|
| Work Experience |
|
| Age Limit |
|
| Reservation Policy |
|
| Language Proficiency |
|
| Additional Requirements |
|
Top JavaScript Course Providers
- Popular JavaScript Online Courses on Coursera
- Best JavaScript Online Courses on Pluralsight
- Top JavaScript Online Courses on Udemy
- Popular JavaScript Online Courses on edX
Top JavaScript Courses for Career Growth
- Interactivity with JavaScript on Coursera
- Responsive Website Basics: Code with HTML, CSS, and JavaScript on Coursera
- JavaScript - The Complete Guide 2020 (Beginner + Advanced) on Udemy
- Programming for the Web with JavaScript on edX
- Modern, Modular JavaScript with SystemJS and jspm on Pluralsight
- JavaScript Testing by Udacity
Books to learn JavaScript
- JavaScript and JQuery: Interactive Front-End Web Development | Author: Jon Duckett
- A Smarter Way to Learn JavaScript: The new tech-assisted approach that requires half the effort | Author: Mark Myers
- JavaScript: The Good Parts | Author: Douglas Crockford
- JavaScript: The Definitive Guide | Author: David Flanagan
- Learn JavaScript VISUALLY | Author: Ivelin Demirov
What Will You Learn In An Online JavaScript Course?
Core Development Skills
| Skill |
Description |
| JavaScript Fundamentals |
Master the basics of JavaScript, including syntax, data types, and operators. |
| DOM Manipulation |
Learn techniques for dynamically updating content and interacting with the DOM. |
| Event Handling |
Develop skills in handling user events like clicks, form submissions, and keyboard inputs. |
Advanced JavaScript Concepts
| Skill |
Description |
| Asynchronous Programming |
Enhance your understanding of promises, async/await, and other asynchronous techniques in JavaScript. |
| JavaScript Frameworks |
Learn advanced JavaScript frameworks like React, Angular, and Vue.js for building complex applications. |
| Unit Testing |
Implement unit testing to ensure the reliability and robustness of your JavaScript code. |
Integration and Deployment
| Skill |
Description |
| API Integration |
Develop techniques for integrating RESTful APIs and GraphQL to fetch and manage data in JavaScript applications. |
| Deployment |
Use platforms like Heroku, AWS, and Netlify to deploy JavaScript applications for seamless deployment and hosting. |
Collaboration and Communication
| Skill |
Description |
| Version Control |
Utilize Git and GitHub for version control, collaboration, and code management in your JavaScript projects. |
| Collaboration Tools |
Enhance remote teamwork and project coordination using Slack, Trello, and Jira tools. |
| Code Reviews |
Develop techniques for conducting and participating in code reviews to improve code quality and team collaboration. |
Strategy and Best Practices
| Skill |
Description |
| Performance Optimization |
Optimize the performance of your JavaScript applications for better user experience. |
| Security Best Practices |
Implement security best practices to ensure your JavaScript applications are secure. |
| Accessibility Standards |
Ensure your applications are accessible to all users, adhering to recognized standards and best practices. |
So, what are you waiting for? Master JavaScript now and live the life of your dreams!

